【品牌之旅!! 倍思特受邀參訪Proteintech美國總部!】關於「真誠」與「卓越」的品牌故事!#上集
「真誠」與「卓越」的品牌故事!
倍思特受邀參訪 Proteintech 美國總部 !
近日,倍思特來到了美國的Proteintech總部拜訪囉!
很多人好奇為什麼我們與Proteintech維持密切的合作關係,並提供他們的產品呢?
今天! 小編就來幫你解惑,看看他們做對了哪些事情吧~
"The merit of originality is not novelty; it is sincerity." — Thomas Carlyle – Scottish Philosopher.
(原創性的價值不在於新穎;而在於真誠。— 湯瑪斯·卡萊爾–蘇格蘭哲學家)
這句話,精準詮釋了Proteintech自2001年創立以來的核心理念,是創建一家由科學家組成,並能服務科學家的公司。
"At the heart of our aspiration was a company for scientists by scientists; an antibody provider that would offer researchers the advantage — not investors." — Proteintech CEO Dr. Jason Li
從源頭到應用:無懈可擊的品質堅持
自主研發與生產:從概念到成品,每一支抗體都由 Proteintech 內部團隊獨立研發與生產。我們從源頭掌控品質,確保您手中的每一支抗體都是獨一無二的產品。
完善的售前售後服務:我們提供完整的測試驗證服務,讓您在實驗過程中無後顧之憂。驗證數據皆可公開給客戶確認參考。
當您選擇印有 Proteintech 標誌的產品,您不僅是選擇了一項試劑,更選擇了我們對科學界最真誠的承諾 —— 一份對品質的堅定信念,以及對您實驗成功的強力保障。
獨家策略及驗證,展現卓越性能
我們深知抗體品質對實驗結果的決定性影響,因此Proteintech投入大量資源,一直秉承著科學嚴謹的態度,針對所開發的任何一款抗體,都嚴格把關品質控管的環節,確保產品品質可靠,產品數據可追溯、可考證。
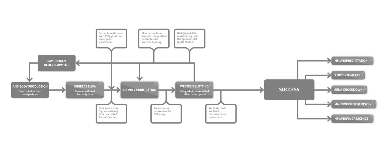
- 獨家「免疫原再開發」策略:我們不只生產抗體,更從根本著手,致力於免疫原的再開發。這項策略確保所產生的抗體具有卓越的特異性和親和力,為您的研究奠定堅實的基礎。
- 嚴格篩選,多方驗證,確保純度與效價:我們的抗體生產過程嚴謹而精確。從動物宿主分離血清,並利用間接ELISA進行嚴格篩選,從純化後的血清中嚴選最佳批次,確保只有具備最高效價(Antibody Titer)的抗體才能進入下一階段的純化,從源頭杜絕任何低品質抗體的可能性,確保抗體的極高純度。
- 產品應用驗證的嚴格標準:在產品上市前,所有抗體都必須通過多種嚴格的實驗驗證例如:WB, IHC, IF, FC…。我們僅使用內源性組織(endogenous tissue)或未修飾的細胞裂解物(unmodified cell line lysate)進行實驗,確保結果的真實與可靠。
- 任何未能產生清晰、特異性訊號的抗體都將被排除並重新開發,只為提供您最值得信賴的產品。
Proteintech: GMP製造流程,卓越品質的堅實保障!
正是因為我們對每一個生產環節的精益求精,最終才能為您帶來「成功」的抗體!這些經過嚴格驗證的抗體,將完美支持您在多元應用中的卓越表現。
所有Humankine® 重組蛋白均在Proteintech內部的cGMP級實驗室生產,嚴格遵守符合 GMP規範,且皆為人類細胞(HEK293)表達,具有高生物活性、穩定性、批次間一致性以及天然人類結構和翻譯後修飾的細胞激素和生長因子。
從原料到成品,每一個環節都實施全面品質監控,這是我們對客戶最堅定的承諾。
關鍵製程的透明化,讓您值得信賴:
- 原物料 (Raw Materials): 產品製造的基石,從源頭即進行嚴格品質把控。
- 細胞 (Cells): 高品質細胞培養與處理,是生產卓越抗體和蛋白質的關鍵。
- 純化 (Purification): 精密的純化技術,有效去除雜質,確保產品高純度與活性。
- 儲存 (Storage): 產品在受控環境下妥善儲存,確保穩定性與效價。
- 最終文件 (Final Documentation): 所有生產過程均有詳盡記錄,方便追溯,確保高度透明。
倍思特堅信: Proteintech是提供高品質產品的絕佳合作夥伴!
- 100%自主研發與生產製造:所有抗體均來自Proteintech自己的實驗室和生產線。
- CiteAb 2024 引用次數全球前五大抗體品牌:獲得科研界的廣泛認可與信任。
- 超過12,500個目標蛋白:涵蓋人類蛋白質組的約三分之二,提供更全面的選擇。
- 超過6,700支抗體通過 KD/KO 驗證:品質卓越,值得信賴的實驗數據支持。
- 產品文獻引用超過300,000次:豐富的學術引用,證明其在科研領域的影響力。
我們始終相信,選擇對的夥伴,能讓你的科研之路少走彎路,加速創新突破!
這次與 Proteintech 的深度交流,再次堅定了我們為大家引進高品質、高標準產品的決心與信心。
~下集預告!!~
我們將實際走訪實際生產產品的生產線,讓你親眼看看你手中的產品從何而來?!
敬請期待下集~ 我們下次見!
【品牌之旅!! 倍思特受邀參訪Proteintech美國總部!】探索 Humankine®背後的品質承諾! #下集



.png)